跳过内容
切换导航
首页
关于我们
学校简介
组织机构
办学章程
信息公开
新闻动态
校内新闻
通知公告
职教发展政策
资料下载
学习资料
视频网络
责任督专区
校园文化
学生组织
学生活动
健康百科
招生专栏
招生简章
奖助学金
考生问答
就业动向
就业信息
交流合作
2026年1月8日
成都成医一附院护士学校职业教育质量年度报告(2025)
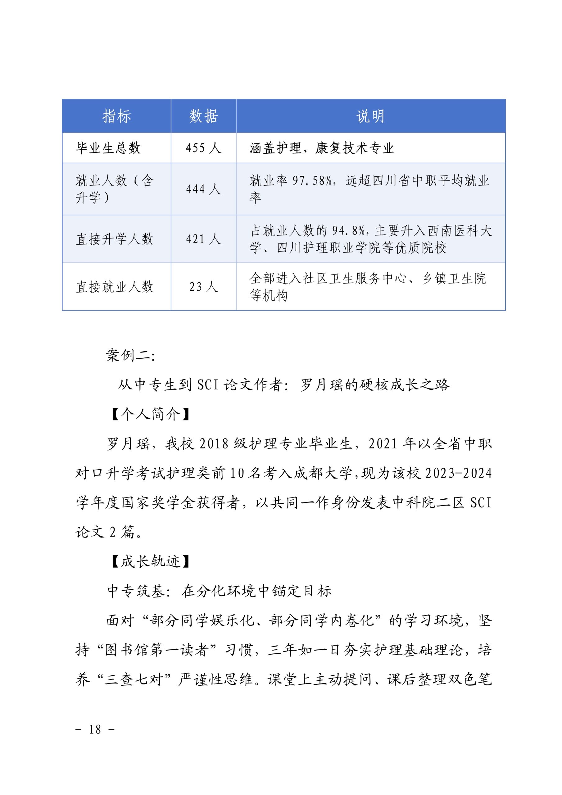
成都成医一附院护士学校职业教育质量年度报告(2025)
你的内容在这里
推荐阅读
2026年5月14日
轻松上阵赴前程 暖心护航逐梦想——成都成医一附院护士学校开展2023级学生考前减压趣味活动
2026年5月14日
人人讲安全,个个会应急——成都成医一附院护士学校防灾减灾应急疏散演练暨“5·12全国防灾减灾日”知识宣传
Page load link
返回顶部